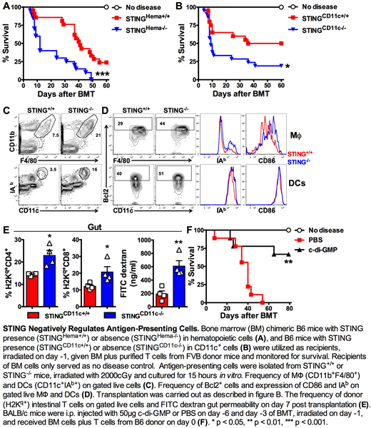
The endoplasmic-reticulum-resident protein STING (Stimulator of IFN genes) is a downstream signaling effector of cytosolic DNA sensor cGAS (cyclic GMP-AMP synthase). STING-mediated innate immune activation plays a key role in tumor- and self-DNA elicited anti-tumor immunity and autoimmunity, respectively, yet the mechanism remains largely unclear. We utilized murine models of allogeneic hematopoietic cell transplantation (allo-HCT) to study the biology of STING in antigen-presetting cells (APCs) and T cells. STING expression in donor T cells was dispensable for their ability to induce graft-versus-host disease (GVHD), a major complication of allo-HCT in the clinic. However, when STING-deficient mice were used as recipients, more severe disease was induced after allo-HCT. Using bone marrow (BM) chimeras where STING was absent in different compartments, we found that STING-deficiency on host hematopoietic cells (Fig. A), but not on non-hematopoietic cells, was primarily responsible for exacerbating the disease. Furthermore, STING expression on host CD11c+ cells played a dominant role in the regulation of allogeneic T-cell responses (Fig. B). Mechanistically, STING deficiency resulted in increased survival, activation and function of irradiated APCs, including macrophages and dendritic cells (DCs, fig. C-D). To further determine the role of STING in APCs, we generated a STING V154M knock-in mouse model, in which V154M mutation in TMEM173 causes constitutive activation of STING. Consistently, constitutive activation of STING attenuated the survival, activation and function of APCs isolated from STING V154M knock-in mice. In addition, STING-deficient APCs augmented donor T-cell expansion, chemokine receptor expression and migration into intestinal tissues (Fig. E), resulting in accelerated/exacerbated disease. Using pharmacologic approaches, we demonstrate that systemic administration of a STING agonist (c-di-GMP) to recipient mice before transplantation significantly reduced GVHD mortality (Fig. F). In conclusion, we report an inhibitory role of STING in regulating survival and T-cell priming function of hematopoietic APCs, especially CD11c+ cells, after allo-HCT. We validate that pharmacological activation of STING may serve as a potential therapeutic strategy to constrain APCs and induce immune tolerance.
No relevant conflicts of interest to declare.
Author notes
Asterisk with author names denotes non-ASH members.

This feature is available to Subscribers Only
Sign In or Create an Account Close Modal